Более подробно с Регламентом разработки заказного программного обеспечения можно познакомится в рамках цикла статей "Правила своевременного приготовления вкусного программного обеспечения"
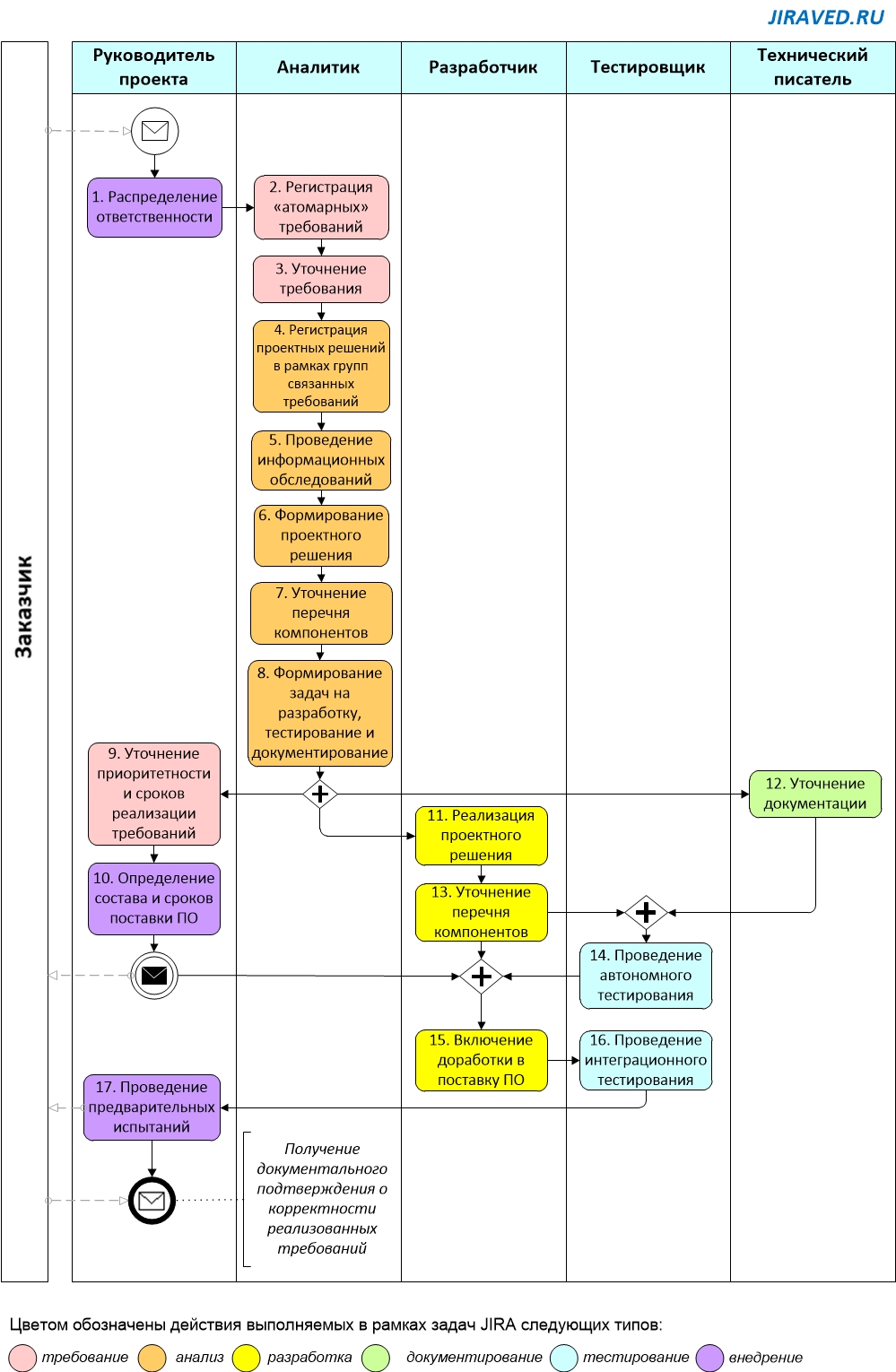
1. Процесс реализации новых требований при разработке заказного программного обеспечения
Основные ограничения:
1. Планируемая трудоемкость при регистрации задачи типа "требованиe" должна учитывать только трудозатраты на уточнение требования (без проектирования, разработки, тестирования и т.п.)
2. В случае если планируемая трудоемкость при регистрации задачи на анализ, разработку и документирование превышает 8 рабочих часов, необходимо обоснованить трудозатраты с использованием соответствующего механизма оценки. При этом трудоемкость отдельной работы в рамках задачи не должна превышать 4 часов. Для оценки трудоемкости использовать следующие калькуляторы:
3. Общая трудоемкость любых задач связанных с требованиями по разработке нового функционала не должна превышать 32 часов.
4. В случае, если исполнитель не согласен с планируемой трудоемкостью назначенной на него задачи, он должен перевести задачу в режим ожидания с представлением своего обоснования, сформированного с использованием с использованием соответствующего механизма оценки.
2.Процесс устранения инцидентов в ходе сопровождения программного обеспечения
Основные ограничения:
1. Планируемая трудоемкость при регистрации задачи типа "требованиe" должна учитывать только трудозатраты на уточнение анализ требования ( разработки, тестирования и т.п.)
2. В случае если планируемая трудоемкость на анализ инцидента превышает 2 часа для таких инцидентов необходимо создавать отдельную задачу на анализ. В результате анализа необходимо согласовать с заказчиком уточненный алгоритм работы системы.
3. В случае если планируемая трудоемкость при регистрации задачи на разработку и документирование превышает 4 рабочих часа, необходимо обоснованить трудозатраты с использованием соответствующего механизма оценки. При этом трудоемкость отдельной работы в рамках задачи не должна превышать 4 часов.
4. Общая трудоемкость любых задач связанных с требованиями на устранение инцидентов не должна превышать 32 часов.
5. В случае, если исполнитель не согласен с планируемой трудоемкостью назначенной на него задачи, он должен перевести задачу в режим ожидания с представлением своего обоснования, сформированного с использованием с использованием соответствующего механизма оценки.

