При настройке безопасности для экземпляра JIRA есть две области для обращения:
разрешения в самой JIRA
безопасность во внешней среде
Настройка разрешений в JIRA
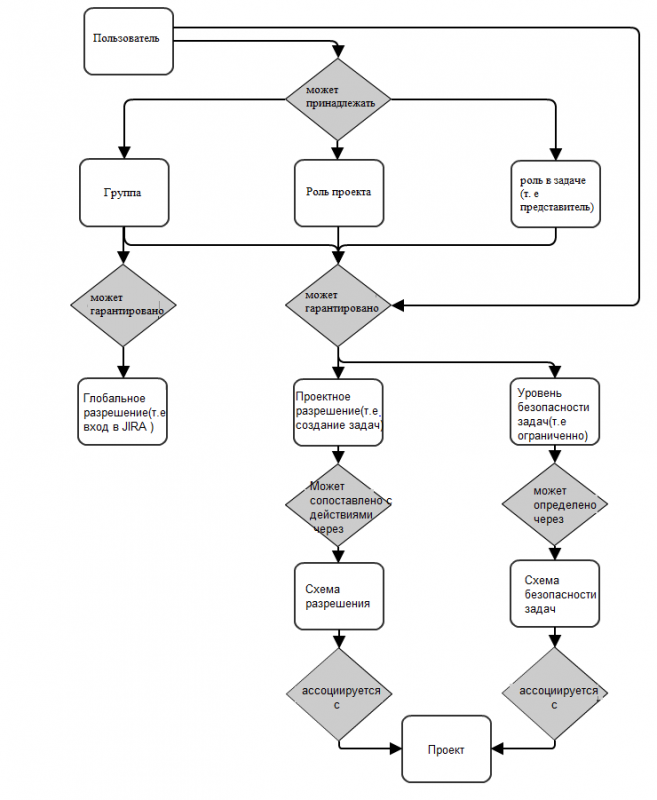
JIRA имеет гибкую систему выбора и установку типа безопасности для пользоватей. В зависимости от этапов создания проекта и ролей каждого исполнителя в нем, устанавливаются определенные ограничения на доступ к информации, находящейся вне рамок функциональных обязанностей пользователя. Одновременно определяется круг выполняемых операций, возможности их просмотра и создания комментариев в рамках разрешений проекта.
В JIRA существует пять типов безопасности:
- Глобальные разрешения - это применимо к JIRA в целом (например, кто может войти в систему).
- Разрешения проекта - организованные в схемы разрешений, применяются к проектам в целом (например, кто может видеть проблемы проекта (разрешение «Обзор» (Browse)), создавать, редактировать и назначать их).
- Уровней безопасности задач - организованные в схемы безопасности, это позволяет изменять видимость отдельных задач в рамках разрешений проекта.
- Видимость комментариев - позволяет ограничить видимость отдельных комментариев (в пределах задач).
- Видимость рабочего журнала - позволяет ограничить видимость отдельных записей рабочего журнала (в пределах задачи). Не ограничивает видимость индикатора выполнения(продвижения) по отслеживанию времени задач.
Настройка безопасности во внешней среде
Если ваш экземпляр JIRA содержит конфиденциальную информацию, вы можете настроить безопасность в среде, в которой работает ваш JIRA-экземпляр. Некоторые из основных областей для рассмотрения:
- Файловая система - вы должны ограничить доступ к следующим каталогам (но обратите внимание, что пользователь, для которого работает ваш JIRA-экземпляр, потребует полного доступа к этим каталогам):
Другие ресурсы безопасности
- Защита JIRA с помощью HTTP- сервера Apache
- Cookies JIRA
- Управление пользователями и группами
- Рекомендации по безопасности Tomcat
- Советы по безопасности
- Настройка безопасности проекта
- Настройка безопасности
По материалам Atlassian JIRA Administrator's Guide: Configuring Security
