Подключение к Crowd или другому серверу JIRA для управления пользователями

Вы можете подключить ваше приложение JIRA к Atlassian Crowd или к другому серверу JIRA (версия 4.3 или новее) для управления пользователями и группами и для проверки подлинности (проверка входа пользователя).

Подключение JIRA к Crowd

Atlassian Crowd - это инфраструктура безопасности приложений, которая обрабатывает аутентификацию и авторизацию для ваших веб-приложений. С помощью Crowd вы можете интегрировать несколько веб-приложений и каталогов пользователей с поддержкой единого входа (SSO) и централизованного управления идентификацией. Консоль администрирования Crowd предоставляет веб-интерфейс для управления каталогами, пользователями и их разрешениями. См. «Руководство администратора».

Когда использовать эту опцию: Подключитесь к Crowd, если вы хотите использовать полную функциональность Crowd для управления вашими каталогами, пользователями и группами. Вы можете подключить сервер Crowd к нескольким каталогам всех типов, поддерживаемых Crowd, включая настраиваемые соединители каталогов.

 

Для того чтобы подключить JIRA к Crowd, необходимо выполнить следующие шаги:

  1. Перейдите в консоль администрирования Crowd (Crowd Administration Console) и определите приложение JIRA для Crowd. См. документацию Crowd: «Добавление приложения».
  2. Войдите в JIRA как пользователь с глобальным разрешением «Администраторы JIRA» (JIRA Administrators).
  3. Выберите > «Управление пользователями» (User Management)> «Каталоги пользователей» (User Directories).

Комбинация клавиш: 'g' + 'g' + начало ввода 'каталогов'(directories).

  1. Добавьте каталог (Add) и выберите тип в «Atlassian Crowd». Введите настройки, как описано ниже.
  2. Сохраните настройки каталога.
  3. Определите порядок каталогов, щелкнув синими стрелками вверх и вниз рядом с каждым каталогом на экране «Пользовательские каталоги» (User Directories). Ниже приведено краткое описание того, как порядок каталога влияет на обработку:
    • Порядок каталогов - это порядок, в котором они будут искать пользователей и группы.
    • Изменения для пользователей и групп будут производиться только в первом каталоге, где приложение имеет разрешение на внесение изменений.

            Подробнее см. «Управление несколькими каталогами».

  1. Если необходимо, настройте JIRA для использования Crowd для единого входа (SSO). См. документацию Crowd: «Интеграция Crowd с Atlassian JIRA.

Заметки:

Если у вас есть JIRA-Crowd-LDAP, каждый раз, когда пользователь входит в систему (то есть первый и последующий раз), данные пользователя в JIRA / Crowd будут обновляться из данных пользователя в LDAP. Это включает имя пользователя, отображаемое имя, адрес электронной почты и членство в группах. Однако для членства в группах применяется только следующее:

  • только прямые группы (т. е. не вложенные группы) синхронизируются с LDAP.
  • только группы, которые уже присутствуют в JIRA, синхронизированы, т. е. группы не добавляются / удаляются, а иерархии групп не синхронизируются.

 

 Настройка

 

 Описание

Имя

Значимое имя, которое поможет вам идентифицировать этот сервер Crowd среди вашего списка серверов каталогов.

Примеры:

  •  Crowd Server
  •  Пример компании Crowd

 URL- адрес сервера

Веб-адрес вашего консольного сервера Crowd.

Примеры:

 Имя приложения

Имя вашего приложения, которое распознается вашим сервером Crowd. Обратите внимание, что вам также нужно будет определить приложение в Crowd, используя консоль администрирования Crowd. См. документацию Crowd о добавлении приложения.

 Пароль приложения

Пароль, который приложение будет использовать, когда оно будет аутентифицироваться в рамках Crowd в качестве клиента. Это должно совпадать с паролем, который вы зарегистрировали в Crowd для этого приложения. См. документацию Crowd о добавлении приложения.

 

Разрешения Crowd

 

 Настройка

 

 Описание

 Только для чтения

Пользователи, группы и членства в этом каталоге извлекаются из Crowd и могут быть изменены только через Crowd. Вы не можете изменять пользователей, группы или члены Crowd через экраны администрирования приложений.

 Чтение/запись

Пользователи, группы и членства в этом каталоге извлекаются из Crowd. Когда вы изменяете пользователя, группу или членство через экраны управления приложениями, изменения будут применяться непосредственно к Crowd. Убедитесь, что приложение имеет разрешения на изменение для соответствующих каталогов в Crowd. См. документацию Crowd: Указание разрешений каталога приложения.

 

Расширенные настройки Crowd

 

 Настройка

 

 Описание

 Включить вложенные группы

Включение или отключение поддержки вложенных групп. Перед включением вложенных групп, пожалуйста, проверьте, поддерживает ли каталог пользователя или каталоги в Crowd поддержку вложенных групп. Когда вложенные группы включены, вы можете определить группу в качестве члена другой группы. Если вы используете группы для управления разрешениями, вы можете создавать вложенные группы, чтобы разрешить наследование разрешений от одной группы к ее подгруппам.

 Включить инкрементную синхронизацию

Включение или отключение инкрементной синхронизации. Только изменения с момента последней синхронизации будут получены при синхронизации каталога. Обратите внимание, что полная синхронизация всегда выполняется при перезапуске FishEye.

 Интервал синхронизации (минуты)

Синхронизация - это процесс, с помощью которого приложение обновляет свое внутреннее хранилище данных пользователя, чтобы согласовать данные на сервере каталогов. Приложение отправляет запрос на ваш сервер каталогов каждые x минут, где «x» - это номер, указанный здесь. Значение по умолчанию - 60 минут.

 

Подключение JIRA к другому серверу JIRA

При определенных ограничениях вы можете подключить несколько атласских приложений к одному JIRA - приложению для централизованного управления пользователями.

Когда использовать эту опцию: вы можете подключиться к серверу с JIRA 4.3 или новее, JIRA Software 7.0 или новее, JIRA Core 7.0 или новее или JIRA Service Desk 3.0 или новее. Выберите этот вариант в качестве альтернативы Atlassian Crowd, для простых конфигураций с ограниченным числом пользователей.

Предположим, что у вас есть два JIRA - сервера, называемых, например, «JIRA-сайт 1» и «JIRA-сайт 2». Вы хотите, чтобы JIRA-сайт 2 управлял вашими пользователями и группами. Сайт JIRA 1 будет делегировать управление пользователями сайту JIRA 2.

Чтобы подключить JIRA-сайт 1 для использования JIRA-сайта 2 для управления пользователями, необходимо выполнить следующие шаги:

  1. Настройте сайт JIRA 2 для распознавания сайта JIRA 1:
    • Войдите на сайт JIRA 2 как пользователь с глобальным разрешением «Администраторы JIRA» (JIRA Administrators).
    • Выберите> «Управление пользователями» (User Management). «Выберите пользовательский сервер JIRA» (JIRA User Server).

 Ярлык клавиатуры: 'g' + 'g' + начните вводить «jira user».

  • Добавьте приложение (Add) .
  • Введите имя и пароль приложения (application name and password), которые JIRA-сайт 1 будет использовать при доступе к сайту JIRA 2.
  • Введите «IP-адрес» или адреса сайта JIRA 1. Допустимые значения:
    • Полный IP-адрес, например. 192.168.10.12.
    • Диапазон IP подстановочных знаков с использованием нотации CIDR, например. 192.168.10.1/16. Для получения дополнительной информации см. введение в нотацию CIDR в Википедии и RFC 4632.
  • Сохраните (Save) новое приложение.
  1. Настройте JIRA-сайт 1 для делегирования управления пользователями:
    • Войдите на сайт JIRA 1 в качестве пользователя с глобальным разрешением «Администраторы JIRA» (JIRA Administrators).
    • Выберите «Управление пользователями» (User Management)> «Каталоги пользователей» (User Directories).

                            Комбинация клавиш: 'g' + 'g' + начало ввода 'каталогов' (directories).

  • Добавьте каталог (Add) и выберите тип в «Atlassian JIRA».
  • Введите настройки, как описано ниже. При запросе имени и пароля приложения (application name and password) введите значения, которые вы определили в настройках на сайте JIRA 2.
  • Сохраните настройки каталога.
  • Определите порядок каталогов, щелкнув синими стрелками вверх и вниз рядом с каждым каталогом на экране «Пользовательские каталоги» (User Directories). Ниже приведено краткое описание того, как порядок каталога влияет на обработку:
    • Порядок каталогов - это порядок, в котором они будут искать пользователей и группы.
    • Изменения для пользователей и групп будут производиться только в первом каталоге, где приложение имеет разрешение на внесение изменений.

Подробнее см. «Управление несколькими каталогами».

Настройки для типа каталога JIRA

 Настройка

 

 Описание

 Имя

Значимое имя, которое поможет вам идентифицировать этот JIRA-сервер в списке серверов каталогов.

Примеры

  • Сервер службы поддержки J
  • Моя компания JIRA

 URL-адрес сервера

Веб-адрес вашего сервера JIRA.

Примеры:

 Имя приложения

Имя, используемое вашим приложением при доступе к серверу JIRA, который действует как пользовательский менеджер. Обратите внимание, что вам также нужно будет определить ваше приложение на этом JIRA-сервере, выбрав «Другие приложения» (Other Applications) в разделе «Пользователи, группы и роли» (Users, Groups & Roles ) меню «Администрирование» (Administration).

 Пароль приложения

Пароль, используемый вашим приложением при доступе к серверу JIRA, который действует как пользовательский менеджер.

 

Разрешения для типа каталога JIRA

 

 Настройка

 

 Описание

 Чтение только

Пользователи, группы и членства в этом каталоге извлекаются с сервера JIRA, который действует как пользовательский менеджер. Они могут быть изменены только с помощью этого JIRA-сервера.

 

Расширенные настройки для типа каталога JIRA

Настройка

Описание

Включить вложенные группы

Включение или отключение поддержки вложенных групп. Прежде чем включать вложенные группы, проверьте, включены ли вложенные группы на сервере JIRA, который действует как пользовательский менеджер. Когда вложенные группы включены, вы можете определить группу в качестве члена другой группы. Если вы используете группы для управления разрешениями, вы можете создавать вложенные группы, чтобы разрешить наследование разрешений от одной группы к ее подгруппам.

Интервал синхронизации (минуты)

Синхронизация - это процесс, с помощью которого приложение обновляет свое внутреннее хранилище данных пользователя, чтобы согласовать данные на сервере каталогов. Приложение отправляет запрос на ваш сервер каталогов каждые x минут, где «x» - это номер, указанный здесь. Значение по умолчанию - 60 минут.

 

Схемы некоторых возможных конфигураций

Диаграмма выше: Confluence, JIRA и другие приложения, подключающиеся к Crowd для управления пользователями.

Диаграмма выше: один JIRA-сайт, подключающийся к другому для управления пользователями. Сайт JIRA 2 выполняет управление пользователями, сохраняя данные пользователя во внутреннем каталоге.

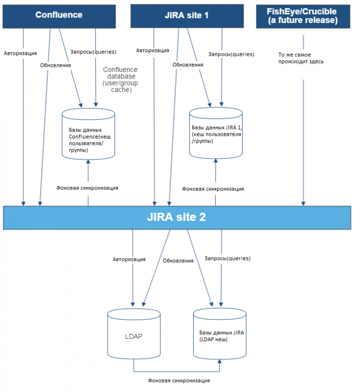
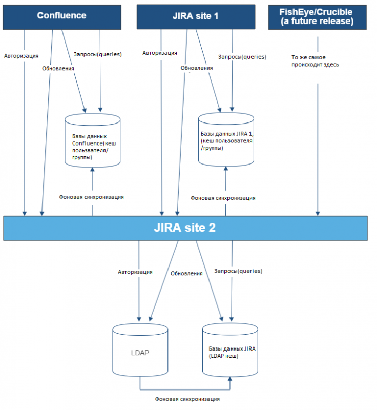
Диаграмма выше: ряд приложений, подключающихся к JIRA (сайт 2) для управления пользователями, причем JIRA, в свою очередь, подключается к LDAP-серверу.

ПОХОЖИЕ ТЕМЫ

Настройка пользовательских каталогов

 

По материалам Atlassian JIRA Administrator's Guide: Connecting to Crowd or Another JIRA Server for User Management